替代进口SPD
SPD 或浪涌保护器,它的作用非同小可,例如由闪电和电网操作引起的浪涌和脉冲,它可以转移放电或冲击电流并限制下游设备的过电压,防止电气系统和设备免受瞬时浪涌和脉冲的影响,随时在线保护我们的用电设备安全。电涌保护装置至少包含一个非线性元件(压敏电阻或火花间隙),其电阻随施加在其上的电压而变化,下面小编来为大家介绍一般人不知道的浪涌保护器技术。
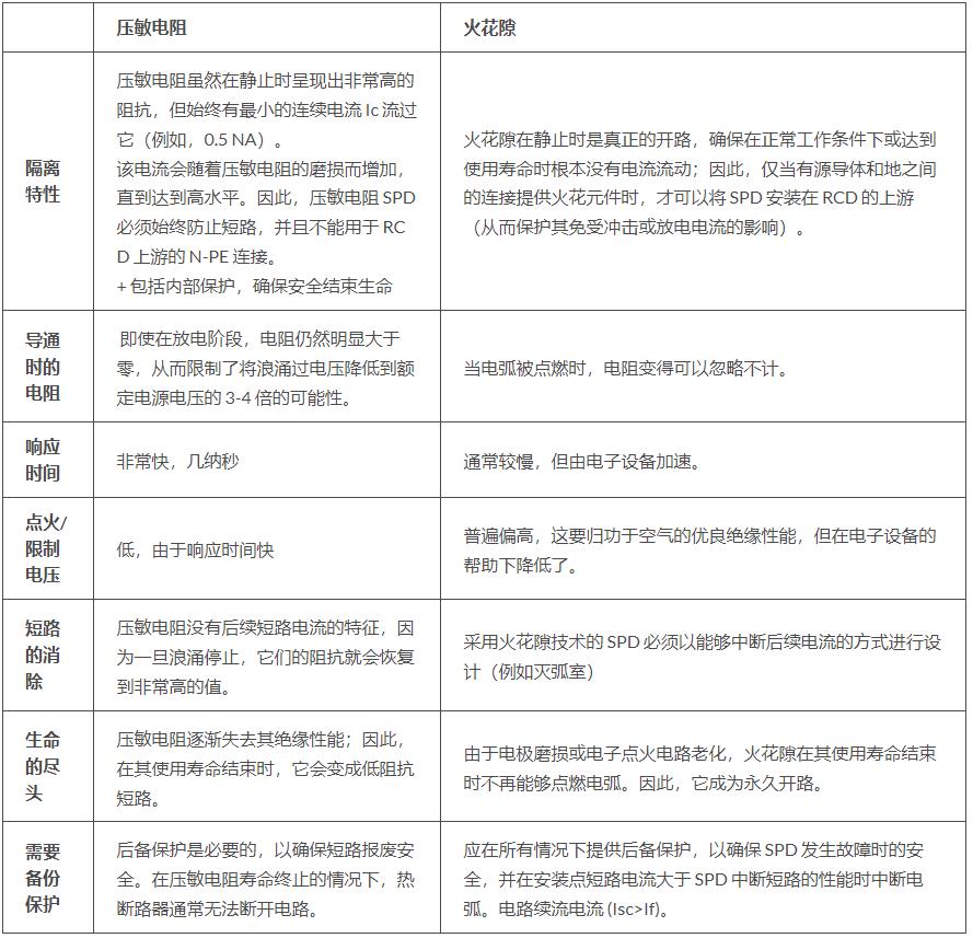
浪涌保护器技术,它们也被称为开关电涌保护装置、开关型浪涌保护器。火花间隙是由两个靠近的电极组成的组件,可将电路的一部分与另一部分隔离,直至达到一定的电压水平,这些电极可以在空气中或用气体封装。在系统正常运行期间(在额定电压下),火花间隙不会在两个电极之间传导电流,在存在电压浪涌的情况下,火花间隙的阻抗随着电极之间形成电弧而迅速降低至 0.1-1 Ω,通常在 100 ns 内。当浪涌结束时电弧熄灭,恢复隔离状态。

浪涌保护器技术,压敏电阻是其阻抗受电压控制的元件,具有连续但非线性的“U 与 I 的函数关系”特性。基于压敏电阻的浪涌保护设备,也称为限压型浪涌保护器,在没有浪涌(通常高于 1 MΩ)时具有高阻抗的特点,发生浪涌时,压敏电阻的阻抗在几纳秒内迅速降至 1Ω 以下,从而允许电流流动。压敏电阻在浪涌放电后恢复其隔离特性。压敏电阻的一个特点是始终流过可忽略不计的电流,称为漏电流,IPE(100 至 200 µA)。

浪涌保护器技术,火花间隙的主要特征是它们能够直接泄放来自直击雷的大量能量,而压敏电阻的保护水平非常低(因此具有高性能)并且反应迅速。我们现在来了解这两种技术之间的差异。

以上是两种浪涌保护器技术的介绍和对比,综合来说,各有优缺点,随着防雷器技术的发展,有了第三种技术,就是把火花间隙和压敏电阻串联的技术,这种技术生产的浪涌保护器称为复合型浪涌保护器,它综合了两种元件的优点,取其精华去其糟粕,无续流无漏电流,是目前浪涌保护器的**技术水平,若您想了解,来找小编。
-End-
微信咨询
官方公众号
